ホーム
お知らせ
活動報告
友の会とは
友の会一覧
入会案内
松江地区ろうきん友の会
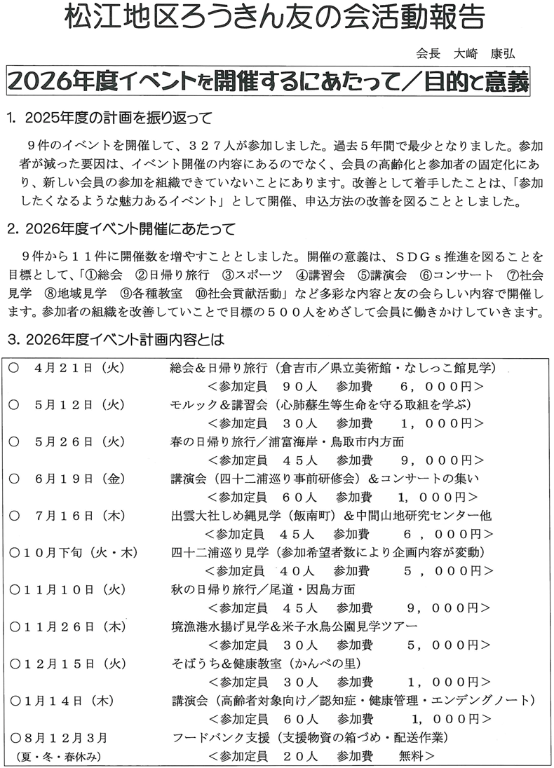
2026年度イベントを開催するにあたって/目的と意義
活動紹介のトップへ戻る